956 Web-Design
Web Design
Web Design deals with Designing how the User Interface will look, the flow of the website, and how the user will navigate the website. Without a good website design, a website fails to perform well, which in turn will affect your brand. We use Sitemaps, wireframes, prototypes, and mockups to structure and develop the design even before we start coding.
To view an enlarged image just click on the image.
Great Escape SiteMap
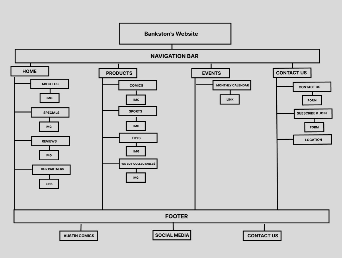
Bankston SiteMap
BV Accounting Sitemap
BV Accounting WireFrame
Bankstons WireFrame
Great Escape WireFrame
Bankstons MockUp
Sunshine Subs MockUp
Sunshine Subs Smartphone Mockup
Phone: 956-264-0463
Email: 956webdesign@gmail.com
